从未想到,2020年,由于新冠病毒的全球蔓延,KN95和N95成了热门词汇。在口罩成为世界范围内紧俏物资的情况下,大家对全球各国各类口罩的差异充满困惑,尤其是被广泛使用的KN95和N95口罩。但追根溯源,懂了口罩标准,你就懂了口罩。
KN95与N95的由来
KN95口罩依据中国标准GB 2626-2006《呼吸防护用品 自吸过滤式防颗粒物呼吸器》,过滤元件按过滤性能分为KN和KP两类,KN适合过滤非油性颗粒物,KP类适用于过滤油性和非油性颗粒物。根据过滤效率水平,过滤元件的级别,口罩可分为KN90,KN95,KN100,KP90,KP95,KP100六大类(其中全面罩不含KN90和KP90)。KN95口罩即对非油性颗粒物过滤效率达到95%以上的自吸过滤式防颗粒呼吸器。
(图片产品上标识其符合GB2626-2006标准,为KN95型。)
N95口罩依据美国联邦法规NIOSH-42CFR Part84 《呼吸防护用品标准认证》的附录K-过滤式防颗粒过滤器。附录K将过滤器分为自吸过滤式防颗粒物呼吸器和送风过滤式防颗粒物呼吸器。自吸过滤式防颗粒过滤器过滤元件按过滤性能分为N、R、P三类,N类适合过滤非油性颗粒物,R和P类适用于过滤油性和非油性颗粒物。P类过滤元件使用时间限制比R类更长,R类过滤元件使用时间一般为1个工作日,P类可以依据需求由生产厂家建议。根据过滤效率水平,过滤元件的级别,口罩可分为N95,N99,N100;R95,R99,R100;P95,P99,P100。N95口罩即对非油性颗粒物过滤效率达到95%以上的自吸过滤式防颗粒呼吸器。
所以,从概念来讲,KN95与N95型口罩都是对非油性颗粒物过滤效率达到95%以上的自吸过滤式防颗粒呼吸器。既然概念相同,两种口罩的考核指标是否一致呢?
KN95与N95关键考核指标差异
目前,我国的KN95型口罩检测依据是GB 2626-2006,与N95的考核指标有一定差异。
从表1可以看出:KN95与N95在考核指标方面有诸多相似的地方,如过滤效率、呼吸阻力、呼气阀气密性、视野、头带、部件要求、制造商提供的信息、包装等。KN95的考核指标增加了泄漏性、死腔、气密性、可燃性、清洗和消毒等。注意:今年7月1日起,将实施新标准GB 2626-2019,考核指标增加了实用性能的考核,由受试者提供主观评价,可以更全面地反映口罩使用过程中的性能。
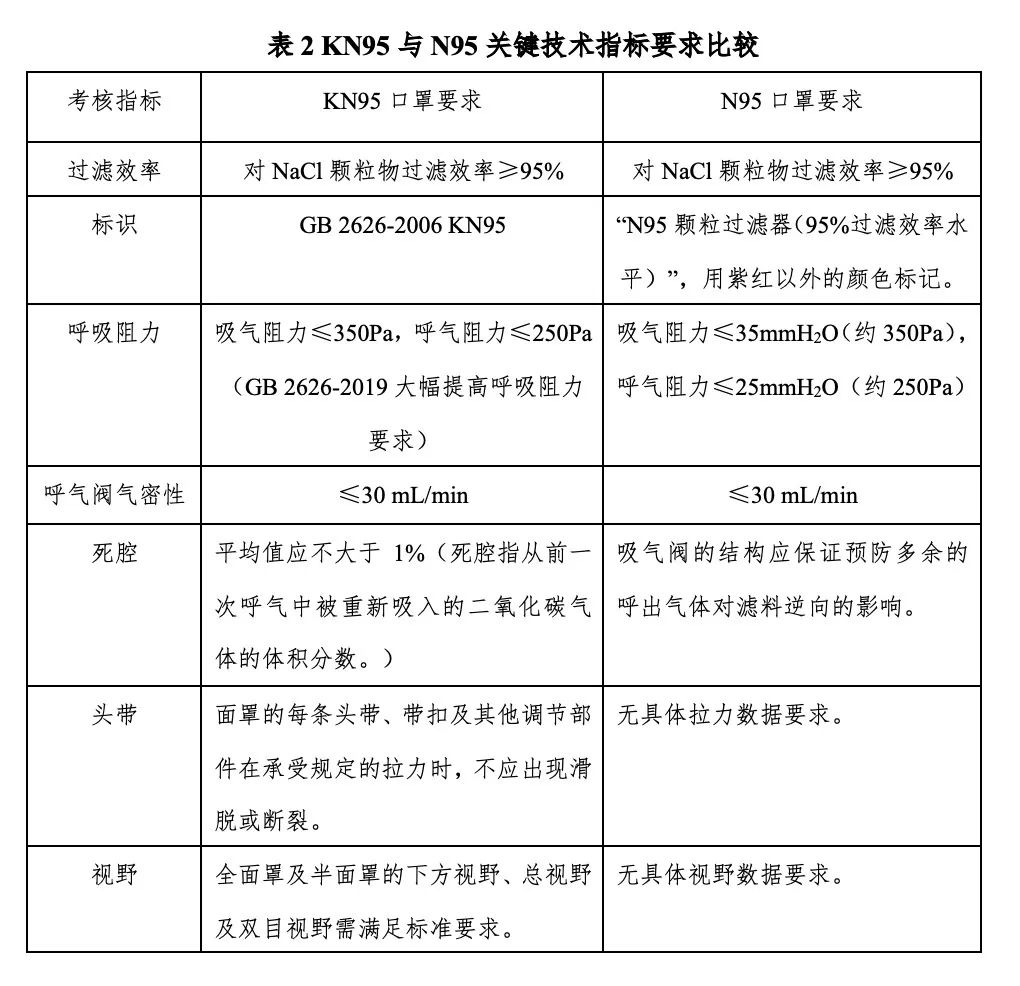
关键技术指标要求分析
从表2可以看出,KN95与N95口罩指标的要求有一定差异,整体来讲,KN95要求更高。
①GB 2626-2006中对KN95口罩的呼吸阻力要求与N95一致。但需注意:GB 2626-2019对呼吸阻力的要求进行了调整,并且针对有无呼吸阀分别做出了具体规定,整体要求高于N95。如美标带呼吸阀的N95呼气阻力要求低于250Pa,而KN95要求低于150Pa,降幅40%。因此符合新标准的KN95,在舒适性方面,优于N95。
②KN95型口罩,其头带需进行拉力测试,而N95型口罩对头带需满足的拉力值没有具体要求。
③KN95型口罩对死腔、视野有具体的数值要求,而N95没有。
KN95与N95关键考核指标测试方法差异
1.过滤效率:
通过表3及表4可以看出,在过滤效率测试方面,测试条件一致,但在样品预处理方面,KN95比N95程序更为复杂,条件更为苛刻,其对口罩的过滤效率提出了更高的要求。2019版本的新标准对声称可清洗和/或消毒的产品还增加了清洗和/或消毒预处理。
2.呼吸阻力及呼气阀气密性:
由表5可以看出,在呼吸阻力及呼气阀气密性测试两个指标的测试方面, KN95与N95基本一致,但KN95除测试未处理样品外,还要测试经过预处理之后的样品,对口罩这两个指标的评定更全面和准确。
通过比较KN95和N95口罩对应的检测标准,可以发现,KN95型口罩与N95型口罩在颗粒过滤效率、呼吸阻力、呼气阀气密性等关键指标要求是一致的。但KN95型口罩在测试过程中需要经过的预处理条件更加复杂和苛刻,并且在头带拉力、连接和连接部件、死腔、视野等指标都有具体数值要求,而N95没有。
因此,整体来说,KN95型口罩比N95口罩要求更多,综合要求更高!今年7月1日,GB 2626-2019实施,将对 KN95型口罩在呼吸阻力、气密性、实用性能、清洗和消毒等方面提出更高的要求,更能反映口罩实际使用过程中的性能,因此,无论是新标准还是老标准,只要满足标准要求的KN 95型口罩battle N95型口罩,妥妥的!
1.喷熔布/无纺布/防护服检测报告
3.CE,FDA;EAC 可在白名单内查询
详情请建议贝斯通检测刘工,微信在主页,159





